中国·永利3044noc(集团)有限公司-官方网站
首页
企业介绍
企业概况
304永利集团官网入口3044
yl6809永利官网
荣誉资质
新闻中心
城建资讯
项目资讯
通知公告
业务领域
地产开发
物业管理
租赁业务
投资者关系
基本信息
信息披露
企业党建
党的建设
廉政建设
党建风采
人力资源
人才战略
诚聘英才
招采信息
供应商招募
预公告
成交结果
联系我们
新闻中心
SCROLL MORE
城建资讯
项目资讯
通知公告
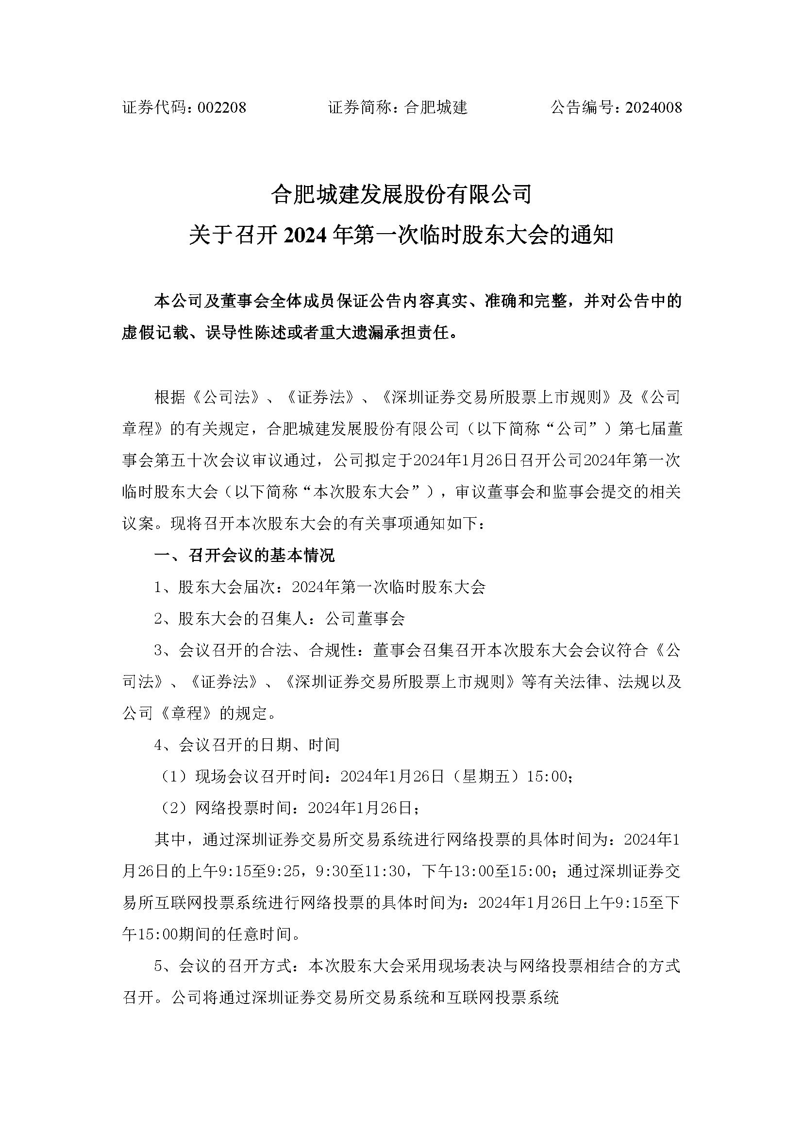
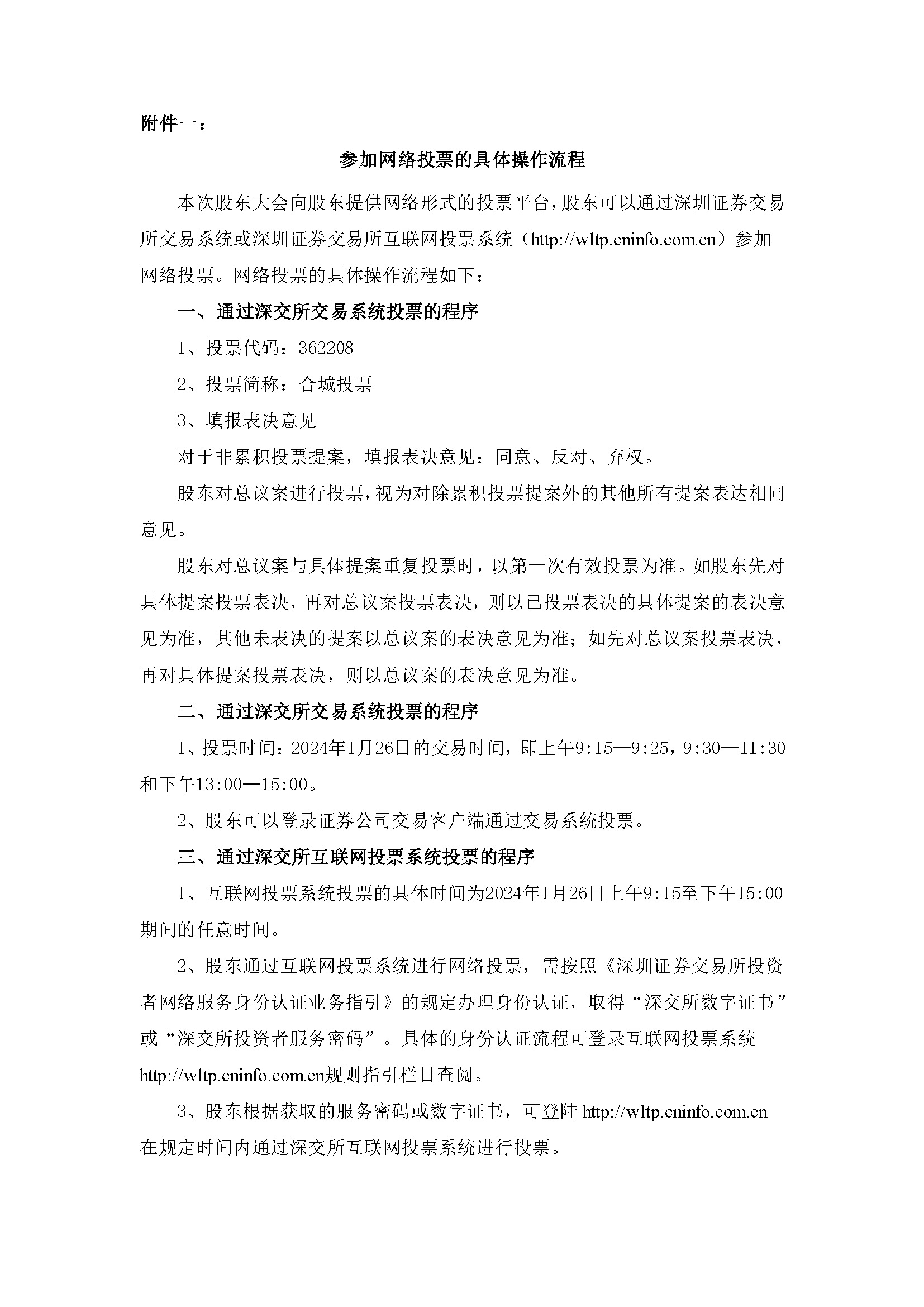
永利3044noc发展股份有限公司关于召开2024年第一次临时股东大会的通知
时间:
2024-01-14 09:00
来源:
浏览量:
15975
上一篇:
永利3044noc领导干部接访公告
2025-06-20
下一篇:
永利3044noc发展股份有限公司关于为控股孙公司提供担保的公告
2024-01-14
返回